发改委|修改和废止部分招标投标规范文件(转自招投标专业咨询培训平台)

近日,国家发展和改革委发布国家发展和改革委员会令(第51号),《关于修改、废止部分规章、行政规范性文件和一般政策性文件的决定》已经2022年6月27日第21次委务会议审议通过,现予公布,自2022年9月1日起施行。

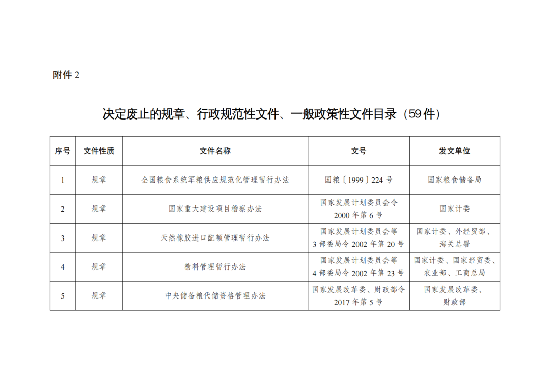
决定包括两个目录:《决定修改的规章、行政规范性文件、一般政策性文件目录》(12件)、《决定废止的规章、行政规范性文件、一般政策性文件目录》(59件) 。

其中,在《决定修改的规章、行政规范性文件、一般政策性文件目录》中,对一般政策性文件《关于我委办理工程建设项目审批(核准)时核准招标内容的意见》(发改办法规〔2005〕824 号)进行了修改:

1.将第一条第(二)项修改为“其他有关司局负责本司局审批、核准项目招标内容的核准及督促落实。”

2.删除第一条第(四)项“稽察办负责招标内容执行情况的稽察,并将稽察情况通报投资司、法规司和其他有关司局。”

3.将第五条第(三)项修改为“有关司局核准招标内容后,应将包括招标内容核准意见的可行性研究报告、项目申请报告或者资金申请报告批复文件抄送投资司(一式五份)。

《决定废止的规章、行政规范性文件、一般政策性文件目录》中废止了行政规范性文件《招标投标部际协调机制实施办法》(发改法规〔2009〕124 号)。


(责编:高杨)


附全文:


中华人民共和国国家发展和改革委员会令


第51号

  《关于修改、废止部分规章、行政规范性文件和一般政策性文件的决定》已经2022年6月27日第21次委务会议审议通过,现予公布,自2022年9月1日起施行。
 
主任:何立峰
2022年7月26日

图片

图片

图片

图片


图片

图片

图片

图片

图片

图片

图片

图片

图片